6月25日,在Visbody“焕燃·进化”发布会上,维塑科技正式发布了夸父人工智能大模型以及搭载夸父的首个应用产品“AI教练助手”,引起业内广泛关注。经过45天的测试优化,今天,“AI教练助手”正式在全国推广上线!
AI大模型作为当前人工智能的掌上明珠,凭借其出色的学习分析能力,系统高效的结果输出,让各行各业都在不断探索其更多的可能性,尤其以GPT3.5为代表的一众语言模型开始,让我们体验到了AI无可匹敌的智能潜力。
运动健身作为后疫情时代下高速发展的行业之一,也在不断尝试通过人工智能来解决各种行业痛点,目前常见的方向有两类:
一种是基于系统的升级,通过人脸识别、身份手环、电子大屏等对用户进行记录管理,减轻场馆的管理成本。
另一种是基于设备的优化,通过蓝牙连接、穿戴设备、手势识别、数据统计对用户运动过程进行监测,提高训练效率。
无论是哪种提升,都还停留在AI应用的表层,没有释放其强大潜力,让门店的管理与提升始终依赖于“人”。无法满足用户独特需求和高效的目标达成。更不能实现稳定可复制的增长模式。
维塑科技作为国内运动健康领域研发能力最强的智能科技企业之一,始终在思考传统健身行业如何⾯临 AI ⾰新的大潮,如何降低普通用户健身门槛,如何促进运动健康行业的“智能”提升?
最终,我们选择与浪潮共进,坚持人工智能研发投入,旨在为大健康行业打造一颗AI大脑,“用魔法打败魔法”,这就是一经发布便备受瞩目的夸父大模型。
夸父大模型是全球首个在运动健康领域首个采用AIGC技术的人工智能大模型。由维塑科技自主完成模型训练与研发,基于深度学习和自然语言处理技术,实现各类专业运动健康知识的学习和智能分析,具有技术高度可控性。
区别于传统人工智能,AIGC增加了大模型与云计算,可以看作AI的2.0版本,在此基础之上又分为通用模型与专业模型。通用模型大家相对熟悉,ChatGPT、文心一言等皆是其范畴内的产物,可以处理各类信息生成反馈。
而维塑自研夸父大模型属于“专业大模型”范畴,在训练数据、应用场景、通用性与专业性方面都区别于通用大模型,更加侧重于垂直领域的应用价值。
为了保障夸父大模型的专业性,维塑科技组建了由多名专家学者构建的强大顾问团队:包括国内人工智能领域专家焦李成院士;清华大学方路教授;中国人工智能委员会委员缑水平;西安交通大学第一附属医院教授邓景元;中国康复医学会产后康复常委高丙南;西安体育学院运动与康复科学院院长刘涛等各垂直领域的专家,以保障在人工智能、运动科学、专业医疗、营养健康领域专业全面的研发指导与测试分析。
维塑科技首席科学家 焦李成院士
内容层面,夸父大模型累计学习了950类运动数据;60多万种中美营养知识库,结合维塑800万+人体健康数据库,可以围绕各类身体数据进行深度分析与评估。是专为运动健康训练而研发的智能大脑。
夸父大模型 内容生成逻辑
基于夸父大模型的成功研发,维塑科技同时围绕当下健身市场进行了深度调研,目标是为全行业带来颠覆性的普适解决方案,更好的拉近门店-教练-会员之间关系,实现智能化的健身训练与会籍管理,用AI为运动健身行业再一次带来创造性的澎湃活力!
夸父大模型 ToB、ToC 产品内核
今天正式发布上线的“AI教练助手”便是首款基于夸父大模型的人工智能落地产品!
此次上线的AI教练助手,是基于“夸父大模型”结合健身、瑜伽、普拉提、运动康复以及青少年体适能等运动场景专业需求,构建的一套真智能时代的教练顾问与助理解决方案。
也是国内乃至全球首个在运动健康领域通过人工智能来输出解决方案的全新突破。成为真智能时代的教练专业顾问团队,打造最懂运动健身行业的专业AI工具!
通过AI教练助手,能够让健身训练机构更专注于用户体测、运动、训练、营养全生命周期的赋能与提升,让更全面的体测数据能够真正助力门店与教练业绩提升,效率加速!
它到底有哪些核心功能来实现场馆的阶跃式进化发展呢?我们一起来看:
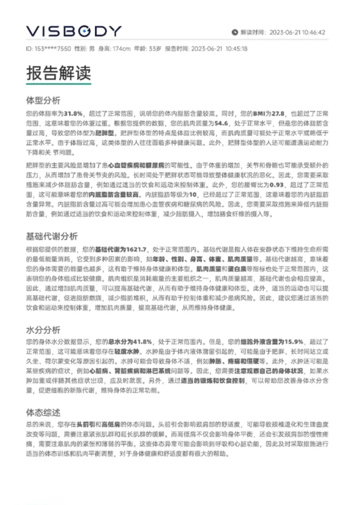
“AI教练助手”在维塑3D智能体测设备完成全维度身体测量的同时,一键生成身体成分,体型体态的报告解读,对比分析每项数据的健康风险。提升解的读准确性、高效性。
AI教练助手 报告解读
它能基于各项数据对受测者进行体态分型,标记包含隐形肥胖在内的13种体型。科学分析代谢状况、水分平衡及体态风险,全面解读体测数据对应的身体信息和潜在健康隐患。
借助“AI教练助手”,教练可以更加专业全面的抓取客户身体信息,挖掘潜在健康风险,提升教练的服务力和成单率。让门店拥有一支隐形的健康专家团队。
基于夸父大模型指数级健康知识主备与分析能力,“AI教练助手”可根据全维度3D智能体测数据自动输出契合受测者身体强度及健康需求的运动规划、营养规划。
AI教练助手 运动计划
AI教练助手 营养计划
根据体测数据和运动目标,自动分析卡路里消耗及营养需求,智能生成为期12周的科学运动计划;提供健康饮食建议,并可根据地域和个人口味进行智能调整。
AI教练助手 12周定制运动计划
AI教练助手 一周饮食计划
在方案执行阶段,还可根据实时体测数据和目标进度进行反馈调整:智能优化运动方案与饮食调整,确保最佳训练效果。
完成从体测到评估再到运动处方的全链路闭环服务。健身机构也可以进化成为智能定制化健康服务中心,快速准确的解决会员的健康分析及训练需求。
“AI教练助手”可以分类管理客户健康档案,确保其与专属教练子账户一一对应,即使人员流失也能清晰继承客户数据,避免会籍关系杂乱,提高数据管理效率。
同时“AI教练助手”还能为数据添加标记与分析,便于后续分类管理及门店经营数据分析,为企业决策提供智能数据支持。
AI教练助手可以作为私人教练的高级辅助工具,提供额外的运动选项、训练计划和饮食推荐,为客户私人定制提供更加多元化的专业选择,让教练谈单实力与方案储备得到超级加持!
此外,AI教练助手与互联网深度同频,实时更新,分享最新的科学进展、健康趋势及训练实践方法,让教练团队始终保持专业知识技能处于最新状态!
通过AI教练助手强大的专业分析能力和健康预测功能,教练可以更好的理解客户健康状况和训练目标,从而选择正确的方案计划和引导话术,为客户提供高效契合的训练指导,解决教练沟通谈单时信息不对等的隐形障碍。
最后,AI教练助手可以自动执行如词条解释、数据解读重复性工作内容,使教练将更多时间专注于客户关系推进与服务体验提升,创造更多的营销空间。
AI教练助手通过大量的专业知识,帮助教练快速解决各类健康方面的具体问题,长期交流学习下,可以迅速拉齐教练水平,打造专业化,团队化,可复制的教练团队,降低培训学习管理成本,快速高效的建立起专业团队。
通过引入维塑3D智能体测仪与AI教练助手,可以增加门店数据管理维度,帮助场馆进入数字化客户管理时代,打通顾客从进店体测到成交转化的数据链路,完成体测评估于经营状况的数字化管理分析。
AI教练助手可以植入多种场馆特色课程,能够在分析体测数据、制定运动计划时针对内置场馆专属课程场景,定制化输出运动训练解决方案,展现更多机会让客户主动选择门店成熟的定制化课程产品,提升场馆坪效,创造更高客户价值。
维塑“AI教练助手”的上线使用,将会是健身行业的一次重大革新!在体测评估3.0时代的基础上,用人工智能再一次实现技术突破,让健身场馆实现阶跃式的进化发展!
维塑科技“AI教练助手”已于2023年9月10日全面上线,各区域维塑客户将通过主动激活的方式来抢先体验使用!
据悉,首次上线将会在Visbody-D Pro3、Visbody-R Pro3/Pro5、Visbody-A Pro3,4个型号的产品上投入使用,并且为第一波注册用户提供一年免费的使用权益!
首批使用品牌的客户将会获取维塑科技专业”智能化4星场馆”认证授权!
Leave a reply