近日,维塑科技入选亚马逊云科技合作伙伴案例库,并在全球官网进行了专题报道展示。
携手亚马逊云科技
玩转生成式AI技术变革
维塑科技作为国内运动健康领域研发能力卓越的智能科技企业之一,一直专注于“AI+ 运动健康”交叉学科领域的研发与应用。
随着人工智能以及各类衍生语言模型的爆发式增长,维塑科技希望通过生成式 AI 的技术让传统健身行业实现蜕变升级,结合自主研发的 3D 智能身体评估设备(以下简称“体测设备”),输出更易懂、更科学的检测结果,提升用户的健身体验。
首要目标,便是要找到一个成熟且满足需求的大模型基础,在寻找对比了多家平台后,最终,选择了亚马逊云科技作为合作伙伴。
亚马逊云科技的成功加入,让基础设施部署与语言模型的选择迎刃而解,经过双方的不懈努力和海量调试,最终,专属于运动健身领域的大模型——夸父大模型成功推出。
行业大咖汇聚协力
保障专业内容深度与厚度
夸父大模型是全球首个在运动健康领域采用AIGC技术的人工智能大模型。由维塑科技自主完成模型训练与研发,基于深度学习和自然语言处理技术,实现各类专业运动健康知识的学习和智能分析,具有技术高度可控性。
为了保障夸父大模型的专业性,维塑科技组建了由多名专家学者构建的强大顾问团队:包括国内人工智能领域专家焦李成院士;清华大学方路教授;中国人工智能委员会委员缑水平;西安交通大学第一附属医院教授邓景元;中国康复医学会产后康复常委高丙南;西安体育学院运动与康复科学院院长刘涛等各垂直领域的专家,以保障在人工智能、运动科学、专业医疗、营养健康领域专业全面的研发指导与测试分析。
内容层面,夸父大模型累计学习了950类运动数据;60多万种中美营养知识库,结合维塑800万+人体健康数据库,可以围绕各类身体数据进行深度分析与评估。是专为运动健康训练而研发的智能大脑。
基于夸父大模型的成功研发,维塑科技同时围绕当下健身市场进行了深度调研,目标是为全行业带来颠覆性的普适解决方案,更好的拉近门店-教练-会员之间关系,实现智能化的健身训练与会籍管理,用AI为运动健身行业再一次带来创造性的澎湃活力!
“AI教练助手”成功落地!
随着“夸父大模型”的成功,维塑科技顺势推出了首款线下应用-AI教练助手。它是基于“夸父大模型”结合健身、瑜伽、普拉提、运动康复以及青少年体适能等运动场景专业需求,构建的一套真智能时代的教练顾问与助理解决方案。
通过AI教练助手,能够让健身训练机构更专注于用户体测、运动、训练、营养全生命周期的赋能与提升,让更全面的体测数据能够真正助力门店与教练业绩提升,效率加速!一经上线就收到的近百家大健康机构的试用申请。
其中三项核心功能,带给行业全新的震撼体验。
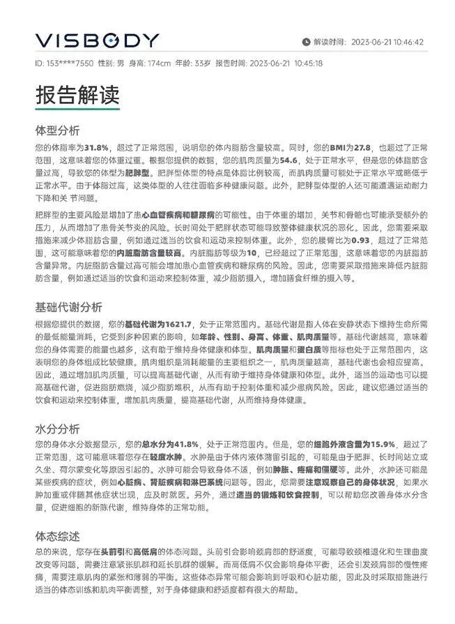
一键生成体测报告解读
“AI教练助手”在维塑3D智能体测设备完成全维度身体测量的同时,一键生成身体成分,体型体态的报告解读,对比分析每项数据的健康风险。提升解读的准确性、高效性。
它能基于各项数据对受测者进行体态分型,标记包含隐形肥胖在内的13种体型。科学分析代谢状况、水分平衡及体态风险,全面解读体测数据对应的身体信息和潜在健康隐患。
智能生成运动/营养解决方案
基于夸父大模型指数级健康知识储备与分析能力,“AI教练助手”可根据全维度3D智能体测数据自动输出契合受测者身体强度及健康需求的运动规划、营养规划。
根据体测数据和运动目标,自动分析卡路里消耗及营养需求,智能生成为期12周的科学运动计划;提供健康饮食建议,并可根据地域和个人口味进行智能调整。
在方案执行阶段,还可根据实时体测数据和目标进度进行反馈调整:智能优化运动方案与饮食调整,确保最佳训练效果。
客户健康数据分级管理
“AI教练助手”可以分类管理客户健康档案,确保其与专属教练子账户一一对应,即使人员流失也能清晰继承客户数据,避免会籍关系杂乱,提高数据管理效率。
同时“AI教练助手”还能为数据添加标记与分析,便于后续分类管理及门店经营数据分析,为企业决策提供智能数据支持。
维塑“AI教练助手”的上线使用,是健身行业的一次重大革新!在体测评估3.0时代的基础上,用人工智能再一次实现技术突破,让健身场馆实现阶跃式的进化发展!
未来,维塑科技将与亚马逊云科技在生成式 AI 领域展开更为深度的合作,在运动健康方面继续发挥人工智能的作用。为全球用户提供更加人性化、智能化、专业化的运动健身体验。
Leave a reply